
After years of giving advice all day long to pet owners with allergic dogs, I now have a fresh perspective on the subject-that is after adopting Cindy, an allergic 11-year-old Golden Retriever, a few years ago.

After years of giving advice all day long to pet owners with allergic dogs, I now have a fresh perspective on the subject-that is after adopting Cindy, an allergic 11-year-old Golden Retriever, a few years ago.

Pemphigus foliaceus is a disease of the immune system and the skin. In fact, it is the most common immune-mediated skin disease in dogs and cats.

Dermatologic disease is one of the most common reasons owners bring their dogs to the veterinarian.

Atopic dermatitis, also known as atopy and previously called allergic inhalant dermatitis, is considered to be a genetically based condition whereby the animal develops an IgE antibody response to environmental proteins resulting in disease, most commonly allergic dermatitis.

The pruritic cat often poses a challenge for the clinician as there is often no one distinctive pattern that provides the diagnostic criteria leading to a conclusive diagnosis.

Diseases of the ear represent a majority of cases observed in practice and often with accompanying integumentary involvement.

Resident bacteria are normal inhabitants and are able to grow on normal skin.

The skin and hair of newborn dogs and cats undergoes significant change between birth and six months of age.

Demodicosis is one of the most common skin diseases of dogs.

Diseases primarily affecting the nails and nail folds are relatively uncommon in dogs and cats.

Diagnosis of pruritic dermatopathies requires the dedication of collecting an historical account of the problem complete with all interrelationships of seasonality, in-contact animals, human disease and treatment, including specific drugs, treatment regimens and therapeutic outcome.

Despite the advent of newer demodicidal therapeutics, management of the chronic relapsing or refractory demodicosis cases remains a frustration.

Three species of fungi are responsible for most cases of dermatophytosis in dogs and cats.

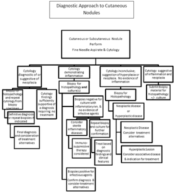
Cutaneous or subcutaneous nodules are relatively common problems in the dog and cat with assorted etiologies to be considered.

Malassezia spp. are second only to Staphylococcus in terms of the frequency recovered from canine ear cultures.

Few organisms elicit as much concern in the field of small animal dermatology as Pseudomonas aeruginosa.

Flea allergy continues to be a common condition affecting dogs and cats despite the major advances in the understanding of flea biology, the immune mechanisms of flea allergy and the availability of newer chemicals providing more optimal flea control.

Bacterial skin infections represent a common condition affecting the canine and is often recurrent.

The importance of topical therapy for pets should not be underestimated.

Cephalosporins are often used as first-line antibiotics for superficial skin infections in dogs and cats.

Always keep scabies in mind as a differential in your pruritic canine patient, and, remember, very few cases are typical.

The etiology of plasma cell pododermatitis, an unusual condition in cats, is not known.

Superficial and deep pyodermas are undoubtedly among the most common problems a veterinary practitioner faces.

Any time you are faced with an atopic patient who has sudden intensification of pruritus, these mites should be an important part of your diagnosis.

When talking about topicals, it is necessary to first understand the basic functions of the skin and how the skin performs these.